-
9 Posts
-
0 Photos
-
Male
-
01/19/1988
-
Followed by 2 people
Recent Updates
-
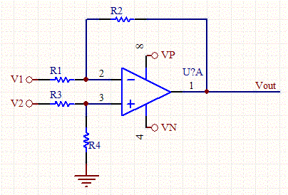
Utmel Developed Inverting OP-AMP Resistor Calculator and 555 Timer Calculator
https://www.utmel.com/tools/inverting-op-amp-resistor-calculator?id=44
https://www.utmel.com/tools/555-timer-calculator?id=31
More Electronic Components at:
https://www.utmel.com/category/
#opamp #opamps #opampcalculator #opampresistorcalculation #resistorcalculator #555timer #555timercalculatorUtmel Developed Inverting OP-AMP Resistor Calculator and 555 Timer Calculator https://www.utmel.com/tools/inverting-op-amp-resistor-calculator?id=44 https://www.utmel.com/tools/555-timer-calculator?id=31 More Electronic Components at: https://www.utmel.com/category/ #opamp #opamps #opampcalculator #opampresistorcalculation #resistorcalculator #555timer #555timercalculator
WWW.UTMEL.COMInverting Op-Amp Resistor Calculator|Tools - UtmelInverting Op-Amp Resistor Calculator - Inverting Op AMP Resistor Calculator is a great op amp calculation tool for the operational amplifier inverting circuit. With this inverting amplifier calculator, you are able to calculate the resistance of R2, R3 and R4 resistor with ease. Because you just enter the input parameters of inverting op amp gain, the output voltage(Vout), R1 Resistance, the values of V1, V2, Vp and Vn, and then click the "Calculate" button.0 Comments 0 Shares 1K ViewsPlease log in to like, share and comment! -
Utmel Electronics - Electronic Components Distributor, Buy Capacitors, ICs, Resistors, Switches, Transformers, Semiconductors on Utmel.com/rfq
https://www.utmel.com/category/audioproducts
https://www.utmel.com/category/capacitors
https://www.utmel.com/category/integratedcircuitsics
https://www.utmel.com/category/resistors
https://www.utmel.com/category/switches
https://www.utmel.com/category/transformers
#utmeleletronics #electroniccomponentssupplier #buycapacitors #buyresistors #buyswitches #buytransformers #buysemiconductors
Utmel Electronics - Electronic Components Distributor, Buy Capacitors, ICs, Resistors, Switches, Transformers, Semiconductors on Utmel.com/rfq https://www.utmel.com/category/audioproducts https://www.utmel.com/category/capacitors https://www.utmel.com/category/integratedcircuitsics https://www.utmel.com/category/resistors https://www.utmel.com/category/switches https://www.utmel.com/category/transformers #utmeleletronics #electroniccomponentssupplier #buycapacitors #buyresistors #buyswitches #buytransformers #buysemiconductors
WWW.UTMEL.COMAudio Products data sheet PDF, Electronics parts online and support – UtmelAudio Products products for sale at Utmel Electronic. Utmel offers inventory, pricing, and datasheets for Audio Products.0 Comments 0 Shares 2K Views -
How do you test a SMD Resistor Codes in a circuit?#smdresistorcode #smdresistors #smdresistorcalculator #smdresistorscode
https://www.utmel.com/tools/smd-resistor-code-calculator?id=33
More information about XXNL at:
https://www.utmel.com/productdetail/sitime-sit9005act2dxxnl-5776435
How do you test a SMD Resistor Codes in a circuit?#smdresistorcode #smdresistors #smdresistorcalculator #smdresistorscode https://www.utmel.com/tools/smd-resistor-code-calculator?id=33 More information about XXNL at: https://www.utmel.com/productdetail/sitime-sit9005act2dxxnl-5776435SMD Resistor Code Calculator|Tools - UtmelSMD Resistor Code Calculator - Utmel's SMD Resistor Code Calculator helps you determine the resistance value of an SMD resistor using the markings found on the device. Choose the code format: three-digit EIA, four-digit EIA, or EIA-96. Then select the markings.0 Comments 0 Shares 1K Views -
STMicroelectronics 2N2222 Datasheet PDF Download Free
#2n2222 #2n2222datasheet #2n2222pinout #2n2222stock #stmicroelectronicsstock #2n2222price
https://www.utmel.com/productdetail/stmicroelectronics-2n2222-6313688STMicroelectronics 2N2222 Datasheet PDF Download Free #2n2222 #2n2222datasheet #2n2222pinout #2n2222stock #stmicroelectronicsstock #2n2222price https://www.utmel.com/productdetail/stmicroelectronics-2n2222-6313688
WWW.UTMEL.COM2N2222 - Datasheet PDF - Transistors - Bipolar (BJT) - Single - STMicroelectronics - Utmel2N2222 datasheet PDF download, STMicroelectronics Transistors - Bipolar (BJT) - Single 2N2222 Specifications: Bipolar Transistors - BJT NPN General Purpose.0 Comments 0 Shares 1K Views -
What is stm32 f4 Microcontroller
More info about stm32 f4 arduino Microcontroller at:
https://www.utmel.com/productdetail/stmicroelectronics-stm32f415zgt6-4812951
More info about integrated circus
https://www.utmel.com/category/integratedcircuitsics/embeddedmicrocontrollers?cid=488
#stm32f4series #stm32f4 #stm32f4discoverykit #stm32f4pinout #stm32f4datasheet
What is stm32 f4 Microcontroller More info about stm32 f4 arduino Microcontroller at: https://www.utmel.com/productdetail/stmicroelectronics-stm32f415zgt6-4812951 More info about integrated circus https://www.utmel.com/category/integratedcircuitsics/embeddedmicrocontrollers?cid=488 #stm32f4series #stm32f4 #stm32f4discoverykit #stm32f4pinout #stm32f4datasheet
WWW.UTMEL.COMSTM32F415ZGT6 - Datasheet PDF - Price - Embedded - Microcontrollers - STMicroelectronics - UtmelSTM32F415ZGT6 datasheet PDF download, STMicroelectronics Embedded - Microcontrollers STM32F415ZGT6 Specifications: MCU 32-bit STM32F ARM Cortex M4F RISC 1024KB Flash 2.5V/3.3V 144-Pin LQFP.0 Comments 0 Shares 2K Views -
irf540 Datasheet, Equivalent, Pinout, Programming
#irf540Datasheet
#irf540Equivalent
#irf540Pinout
#irf540Programming
More Information about irf540 at https://www.utmel.com/productdetail/rochesterelectronicsllc-irf540-6844069 https://www.utmel.com/category/discretesemiconductorproducts/transistorsfetsmosfetssingle?cid=369irf540 Datasheet, Equivalent, Pinout, Programming #irf540Datasheet #irf540Equivalent #irf540Pinout #irf540Programming More Information about irf540 at https://www.utmel.com/productdetail/rochesterelectronicsllc-irf540-6844069 https://www.utmel.com/category/discretesemiconductorproducts/transistorsfetsmosfetssingle?cid=369
WWW.UTMEL.COMIRF540 - Datasheet PDF - Price - Transistors - FETs, MOSFETs - Single - Rochester Electronics, LLC - UtmelIRF540 datasheet PDF download, Rochester Electronics, LLC Transistors - FETs, MOSFETs - Single IRF540 Specifications: N CHANNEL POWER MOSFET.0 Comments 0 Shares 1K Views -
ATmega328P is one of the excessive performances AVR era microcontroller with a massive range of pins and features
Buy ATmega328P at: https://www.utmel.com/productdetail/microchiptechnology-atmega328pu-4859800
And More info about Microcontrollers at: https://www.utmel.com/category/integratedcircuitsics
#atmega328p #atmega328ppinout #atmega328pdatasheet #atmega328parduinopinout #atmega328p-au #atmega328p-puATmega328P is one of the excessive performances AVR era microcontroller with a massive range of pins and features Buy ATmega328P at: https://www.utmel.com/productdetail/microchiptechnology-atmega328pu-4859800 And More info about Microcontrollers at: https://www.utmel.com/category/integratedcircuitsics #atmega328p #atmega328ppinout #atmega328pdatasheet #atmega328parduinopinout #atmega328p-au #atmega328p-pu
WWW.UTMEL.COMATMEGA328-PU - Datasheet PDF - Price - Embedded - Microcontrollers - Microchip Technology - UtmelATMEGA328-PU datasheet PDF download, Microchip Technology Embedded - Microcontrollers ATMEGA328-PU Specifications: ATmega Series 32 KB Flash 2 KB SRAM 20 MHz 8-Bit Microcontroller - DIP-28.0 Comments 0 Shares 1K Views -
https://www.utmel.com/productdetail/stmicroelectronics-2n3904-6310309 Overivew of 2N3904 NPN Transistorhttps://www.utmel.com/productdetail/stmicroelectronics-2n3904-6310309 Overivew of 2N3904 NPN Transistor
WWW.UTMEL.COM2N3904 - Datasheet PDF - Price - Transistors - Bipolar (BJT) - Single - STMicroelectronics - Utmel2N3904 datasheet PDF download, STMicroelectronics Transistors - Bipolar (BJT) - Single 2N3904 Specifications: TRANS NPN 40V 0.2A TO-92.0 Comments 0 Shares 570 Views -
Tis 100 Signal Multiplexer Integrated Circuits Review
We are beginning to wonder how on earth he became so effective.https://www.utmel.com/productdetail/renesaselectronicsamericainc-72v90823pf8-7533550Tis 100 Signal Multiplexer Integrated Circuits Review We are beginning to wonder how on earth he became so effective.https://www.utmel.com/productdetail/renesaselectronicsamericainc-72v90823pf8-7533550
WWW.UTMEL.COM72V90823PF8 - Datasheet PDF - Price - Logic - Signal Switches, Multiplexers, Decoders - Renesas Electronics America Inc. - Utmel72V90823PF8 datasheet PDF download, Renesas Electronics America Inc. Logic - Signal Switches, Multiplexers, Decoders 72V90823PF8 Specifications: IC DGTL SW 2048X2048 100-TQFP.0 Comments 0 Shares 582 Views
More Stories